Considering to the weather conditions in Asean, most users tend to favour lightweight skincare products. In ancient times, the practice of using oil to nourish the skin was well-known. However, in Malaysia, this practice has not gained much popularity because the hot weather creates a sensation of oiliness and stickiness. Nuvolabz R&D team has addressed this issue by specially formulating an oil-serum Blue Elixir that is more acceptable to user preferences; it provides a non-oily and lighter feeling remedy for all skin types. The formulation is designed to naturally mimic the skin’s structure, which consists of both water and oil. This approach ultimately enhances the penetration and absorption of active ingredients into the skin. So, what makes it Blue?
Think Blue ~Glow True!
Star Ingredient: Guaiazulene (GA)
Guaiazulene (GA) is a dark blue crystalline constituent. It is naturally occurring lipid-soluble azulene derivative used in cosmetics, baby skincare and makeup products. It is derived from plants like Matricaria chamomilla L., Callis intratropica blue and guaiac wood oil of Guaiacum officinale oil. In general, Azulene is the parent compound (bicyclic hydrocarbon structure) found in various plants, while guaiazulene is the derivative that specifically extracted from guaiac wood and chamomile oils.


Pharmaceutical Properties
In the pharmaceutical sector, Guaiazulene is recognised for its potential as a pharmaceutical intermediate and active pharmaceutical ingredient (API) for illnesses in the past 40 years. It has antiseptic, anti-inflammatory, antimicrobial, antioxidant, epithelializing, antimutagenic, immunomodulatory, fungicidal, expectorant, diuretic, diaphoretic, demulcent and bitter stimulant properties. The pleiotropic health benefits of GA and related substances, especially their antioxidant and anti-inflammatory effects, attracted a lot of research. Numerous studies have found that GA like a “master key” to open different doors for human health conditions: bacterial infections, tumours, immunomodulation, expectorants, diuretics, diaphoresis, ulcers, dermatitis, proliferation and gastritis.

Skincare Application
Guaiazulene is an FDA-approved cosmetic additive for use in cosmetics. Besides, its proven efficacy in reducing inflammation makes it a valuable component in topical treatments for skin conditions, including burns and inflammatory dermatoses. Its soothing properties and antioxidant properties also contribute to skin health by helping to protect against environmental stressors. Over the counter cream, Guaiazulene is recognised primarily under several trade names like Azulenal, Azunol and Azulen, among others. Various research institutions across the globe are investigating its potential, not only for its skin-caring attributes but also for more expansive therapeutic uses.

Guaiazulene Mechanism of Action
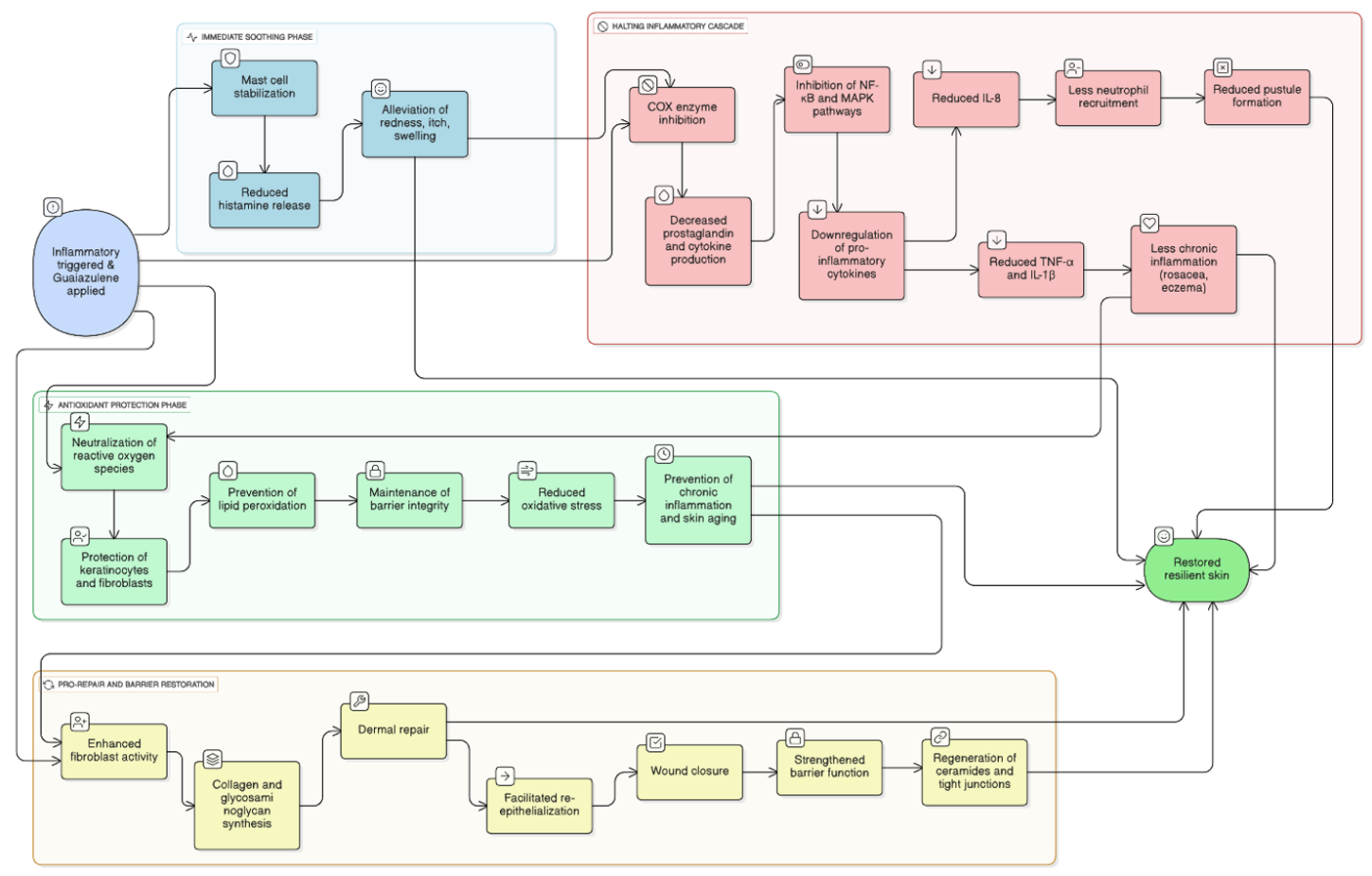
Guaiazulene functions as a multi-target agent, intervening at nearly all stages of the skin’s inflammatory cascade. Its effects hold particular significance for conditions caused by immune overreaction, oxidative stress and compromised barrier function.
- Immediate Soothing & “Firefighting” Phase
This phase tackles the initial, visible manifestations of inflammation (redness, heat, itch). Guaiazulene stabilizes mast cells located in the dermis, preventing them from degranulating and releasing their accumulated inflammatory substances. As a result, it reduces histamine release which promptly alleviates itching, vasodilation (redness) and oedema (swelling). This is vital for soothing allergic reactions, insect bites, and itchy, sensitive skin.
- Halting the Inflammatory Cascade
This stage prevents the inflammation from extending and developing into a chronic condition. Guaiazulene mainly functions by inhibiting the crucial inflammatory enzyme known as cyclooxygenase (COX). Through the inhibition of COX enzymes, it is capable of decreasing the production of pro-inflammatory mediator cytokines and prostaglandins. Prostaglandin E2 (PGE2) serves as a primary mediator of pain, redness, and swelling; thus, reducing PGE2 is vital for managing the discomfort associated with inflammation. Guaiazulene infiltrates skin cells and obstructs the activation of the NF-κB and MAPK pathways. These pathways serve as the primary “on-switches” for inflammation within skin cells. By “switching off” the inflammatory pathway it downregulates pro-inflammatory cytokines. It markedly decreases the production of IL-1β, IL-6, IL-8, and TNF-α. IL-8 acts as a significant chemoattractant for neutrophils. By lowering IL-8 levels, Guaiazulene effectively soothes pustular acne lesions, where neutrophils are the main contributors to pus formation. TNF-α and IL-1β are crucial factors in rosacea and eczema. Their inhibition leads to a reduction in ongoing background inflammation.
- Antioxidant Protection & Preventing “Inflammaging”
Guaiazulene counteracts reactive oxygen species (ROS), which are produced during inflammation and lead to oxidative stress. This action assists in reducing inflammation and safeguarding tissues. It effectively neutralizes ROS induced by UV exposure and pollution. This provides protection to keratinocytes and fibroblasts from oxidative damage, preventing the activation of inflammatory pathways triggered by environmental stressors. Additionally, it helps to prevent lipid peroxidation in the stratum corneum, which is vital for maintaining a healthy and intact skin barrier. A compromised barrier is a significant contributor to sensitive and inflamed skin. By reducing oxidative stress, it plays a role in preventing the chronic, low-grade inflammation that accelerates skin ageing.
- Pro-Repair and Barrier Restoration Phase
By soothing the inflammatory microenvironment, Guaiazulene establishes ideal conditions for healing. Guaiazulene enhances fibroblast activity and promotes the production of collagen and glycosaminoglycans, assisting in the repair of dermal structure after injury (e.g., acne scars or post-procedure recovery). Simultaneously, it also facilitates re-epithelialization whereby a less inflamed wound bed enables quicker and more orderly skin cell migration to close micro-wounds. Ultimately, by reducing inflammation, it fortifies barrier function, enabling the skin to focus its resources on regenerating vital barrier components such as ceramides and tight junction proteins.

Nuvolabz Blue Elixir: Advanced Care, In Its Purest Blue
Discover the fusion of innovative skincare science and tranquil effectiveness, the Nuvolabz Blue Elixir is more than a serum; it is a harmonious symphony of advanced technology and mindful formulation, encapsulated in its most potent and serene shade. This unique, azure-calming serum is carefully crafted for universal harmony—ideal for ALL skin types.
Our philosophy is anchored in a core principle: A resilient, healthy skin barrier is the essential foundation for all radiant skin. The Blue Elixir goes beyond merely addressing surface issues; it targets the root causes to strengthen, balance and safeguard the skin’s vital ecosystem.
Here is how the science of blue delivers personalised perfection:
- For Sensitive & Reactive Skin: Stabilize, Soothe, and Fortify.
Experience a sanctuary of calm. This elixir provides focused stabilization to diminish reactivity, powerful anti-inflammatory components to alleviate irritation and barrier-repair nutrients to restore skin’s natural defences, transforming delicacy into enduring strength
- For Oily & Combination Skin: The Revolutionary “Oil-Control Oil.”
Embrace the paradox that redefines balance. Our innovative, lightweight oil-complex respects your skin’s biology. By delivering high-quality, non-comedogenic oils, it helps intelligently regulate sebum production, reducing excess shine and refining pores without stripping the skin, achieving a truly balanced, matte-yet-luminous complexion.
- For Normal Skin: Hydrate and Shield
Elevate your canvas of health. Beyond profound, multi-layer hydration that plumps and imparts dewiness, the Elixir forms a breathable, protective film. This invisible shield locks in vital moisture and defends against daily environmental aggressors, preserving your skin’s inherent vitality and preventing future stress.
We believe skincare is the art of nurturing your skin’s foundation. The Blue Elixir is our testament to this belief—a universal solution that listens and adapts to your skin’s unique language. May everyone’s Skin, be Perfected, In Blue~


